Описание
订货号 : 001
加工定制 : 是
货号 : 001
品牌 : 宝隆
型号 : 加热器
功率 : 30KW
温度范围 : 其他
外形尺寸 : 550*350*295
重量 : 其他
用途 : 货车
工作电压 : 12V/24V
绝缘电阻 : 其他
抗电强度 : 其他
连续使用寿命 : 其他
加热器类型 : 空气加热器
是否跨境出口专供货源 : 否











产品名称: YJ-Q16.3
参数介绍: 热流量(KW): 16.3
耗油量(L/h): 2.2/2.5
工作电压(V): 12/24
功耗(W): 122
重量(KG): 22
外形尺寸(mm): 550×350×295
适用范围:重型卡车、特种车、工程车、客车等水冷发动机低温启动;大中型客车取暖与除霜
备注信息: 采用离心雾化形式,燃烧充分,热效率高,点火一次成功,节省电瓶;
特点:
1.结构紧凑,拆装维修方便;
2.开机过程检测,指示灯显示加热器工作情况,闪码指示报警,人性化设计;
3.电机带动机械泵运转,供油量随汽车电压变化而同步改变,燃烧稳定,不会出现低电压加热器冒黑烟的现象。
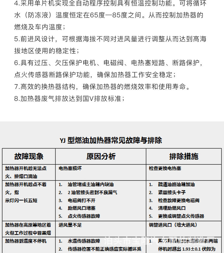
4.采用单片机实现全自动程序控制具有恒温控制功能。可将循环水(防冻液)温度恒定在65度—85度之间。从而控制加热器的燃烧及车内温度;
5.前进风设计,可根据海拔不同对进风量进行调整从而达到高海拔地区使用的稳定性;
6.具有过压、欠压保护电机、电磁阀、电热塞短路、断路保护,点火传感器断路保护功能,确保加热器工作安全稳定;
7.高效的换热器结构,确保加热器的燃烧效率和使用寿命。
8.加热器废气排放达到国V排放标准;












Отзывы
Отзывов пока нет.